复牌一天跌84%!财务造假七年,这场疯狂闹剧谁在买单?

炒股杠杆平台:停牌后复牌跌停后台有人留言,问怎么看那个复牌一天跌掉84%的股票。这事儿吧,其实没什么好看的,就像你问我怎么看一个人冲进即将爆破的拆迁楼里想顺点铜线,结果楼塌了。与其说这是个投资悲剧

炒股杠杆平台

<炒股杠杆平台>复牌一天跌84%!财务造假七年,这场疯狂闹剧谁在买单?

后台有人留言,问怎么看那个复牌一天跌掉84%的股票。

这事儿吧,其实没什么好看的,就像你问我怎么看一个人冲进即将爆破的拆迁楼里想顺点铜线,结果楼塌了。

与其说这是个投资悲剧,不如说这是一场关于“市场记忆”和“游戏规则”的社会实验,只不过实验成本由最后冲进去的人买了单。

我们先来捋一捋这事的几个层次。

复牌一天跌掉84%的股票_股票复牌暴跌原因_停牌后复牌跌停

第一个层次,是纯粹的金钱账。

这个最简单,停牌前股价9块多,复牌直接干到1块多,10万块进去,开盘铃一响,账户里就剩不到两万。

这笔账,清晰明了,血肉模糊。

对于任何一个还在用“抄底”和“博反弹”这类词汇来形容这种交易的人,这-84%就是市场给出的最直白的教学费。

没什么好说的,愿赌服输,下回别玩。

但有意思的是第二个层次,情绪账和时间账。

这才是这出戏的核心。

我们拉长时间轴看,这公司不是突然暴雷。

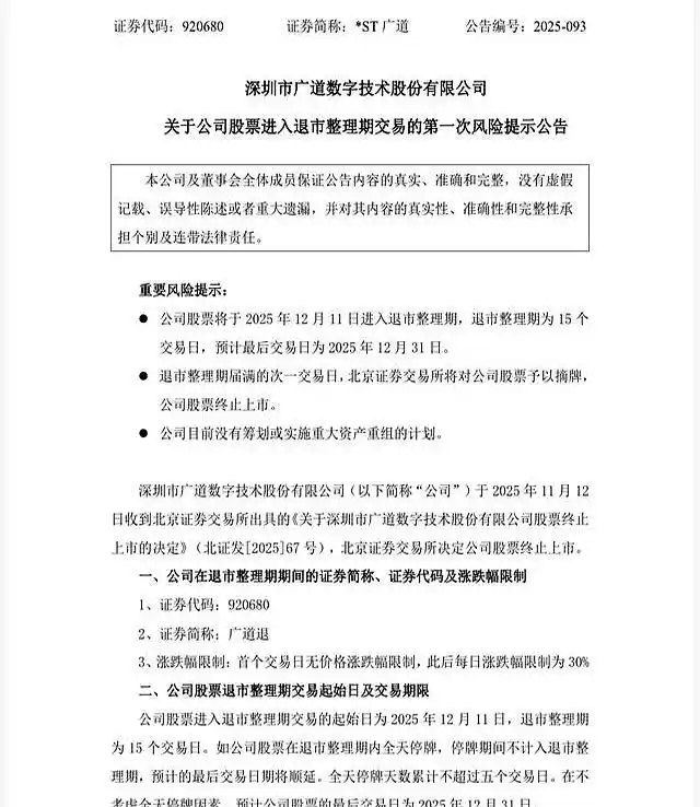
连续七年财务造假,这在A股历史上都算得上是“浓眉大眼”的叛徒了。

监管层早就三令五申,退市风险提示公告贴得跟城市牛皮癣一样多。

按理说,这应该是个人见人躲的标的。

可现实呢?

在明确退市风险之后,股价从2块多一路六个30cm涨停拉到14块多,翻了五倍多。

复牌一天跌掉84%的股票_股票复牌暴跌原因_停牌后复牌跌停

这是什么?

这是典型的“末日狂欢”。

参与其中的资金,无论是所谓的主力还是跟风的散户,他们买的根本不是这家公司的“未来”,因为这公司没有未来。

他们买的是一种“击鼓传花”的游戏资格。

算算这笔情绪账。

在那连续涨停的一个多星期里,持仓者的情绪价值是拉满的。

每天开盘看着账户里凭空多出30%的浮盈,那种感觉不亚于印钞。

这种巨大的、不真实的短期盈利,会产生一种强大的“认知扭曲场”,让身处其中的人相信自己是天选之子,能精准地在鼓声停止前把花传给下一个人。

他们享受的停牌后复牌跌停,是那种在刀尖上舔蜜的快感,是战胜了“退市风险”这个庞然大物的虚幻征服感。

所以,当最后的暴跌来临时,他们损失的不仅仅是金钱,还有那被瞬间抽空的、虚高的情绪账户。

从狂喜到绝望,这种坐电梯的体验,其伤害远超金钱本身。

再算时间账,也就是机会成本。

在这几个月里,赌徒们把真金白银锁死在一个确定要归零的资产上,市场里其他优质的、稳健的、有基本面支撑的资产在干什么?

股票复牌暴跌原因_停牌后复牌跌停_复牌一天跌掉84%的股票

可能某个高股息的“老登板块”股票安安静静地涨了10%,还分了3%的红利;可能某个宽基指数ETF稳稳地爬升。

停牌后复牌跌停_复牌一天跌掉84%的股票_股票复牌暴跌原因

这些看似“无聊”的收益,才是资产增值的常态。

而投机者们放弃了这些确定性,去追求一个胜率极低、赔率看似极高的“彩票”,最终结果是本金大幅折损。

他们不仅输掉了钱,更输掉了时间,输掉了本可以抓住的其他机会。

这就引出了第三个层次,也是最值得我们琢磨的:为什么明知山有虎,偏向虎山行?

这背后,是A股过去二十年积累下来的一种路径依赖,一种根深蒂固的“壳价值”信仰。

在很长一段时间里,A股的退市制度并不完善,上市公司是个稀缺资源,一个“壳”本身就很值钱。

所以,即便一家公司基本面烂到家,只要不退市,总有被借壳重组的希望。

一旦重组成功,乌鸡变凤凰,股价翻个几十倍不是梦。

这种“不死鸟”的神话,在A股历史上反复上演,培养了一大批专门玩ST、赌重组的“专业赌徒”。

他们的投资逻辑非常简单粗暴:买入垃圾,坐等重组,一夜暴富。

但现在,时代变了。

注册制的全面铺开,新“国九条”的发布,核心指向之一就是“应退尽退”,让劣质公司彻底出清。

监管的逻辑已经从“保壳”转向了“清壳”。

股票复牌暴跌原因_停牌后复牌跌停_复牌一天跌掉84%的股票

这意味着,过去那个“壳价值”的信仰基础,正在被釜底抽薪。

那个曾经价值连城的“壳”,现在成了一张随时可能被注销的“死亡通知单”。

这次-84%的惨案,在我看来,就是新旧两个时代交替时,必然会发出的一声巨响。

那些冲进去的六千多户股东,他们不是不知道风险,而是他们内心的“旧地图”没来得及更新。

他们还在用十年前的“炒壳”逻辑,来玩今天的“必退”游戏。

他们赌的不是这家公司能起死回生复牌一天跌84%!财务造假七年,这场疯狂闹剧谁在买单?,而是赌监管会“手下留情”,赌“法不责众”,赌历史会简单重复。

结果,市场用最残酷的方式告诉他们:大人,时代变了。

所以,这事给普通投资者的启示,已经超越了“不要炒作垃圾股”这种老生常谈。

更深层的启示是,你必须理解你所处的市场,其最底层的游戏规则正在发生什么变化。

当规则改变时,过去所有能让你赚钱的“经验”,都可能变成未来让你亏钱的“陷阱”。

这种对规则变化的钝感,才是最致命的。

就像一个优秀的猎人,熟悉森林里的每一种野兽,但他没注意到,森林本身正在变成沙漠。

他死于干渴,而不是被野兽咬死。

共勉共戒吧。

投资说到底,是在不确定的世界里寻找相对的确定性。

而最大的确定性之一,就是远离那些已经被宣判死刑的标的。

因为在那里,你唯一的对手不是市场,而是人性的贪婪和不可逆转的时间。

本文的版权归属于[炒股杠杆平台]。未经许可,任何个人或机构不得擅自复制、传播、修改或用于商业用途。本文链接:http://wwww.tyjjkj.com/html/chaogugangganpingtai/1927.html

二维码
浏览器扫一扫访问

联系管理员

在线咨询:点击这里给我发消息

邮箱:TG:@PZLX888